Number — WJEC GCSE Study Guide
Exam Board: WJEC | Level: GCSE
The Number topic is the foundational bedrock of GCSE Mathematics, covering everything from basic arithmetic and prime factorisation to standard form and surds. Mastering this topic is essential because it not only secures significant marks in its own right, but also underpins every other area of the specification, from algebra to statistics.
## Overview

The Number topic forms the structural foundation of the entire GCSE Mathematics specification. It is not merely about calculating sums; it is about understanding the properties of numbers, how they interact, and how to represent them efficiently. Examiners frequently use Number questions to test your fundamental mathematical fluency (AO1) and your ability to apply these concepts to problem-solving scenarios (AO3).
Mastery of Number is crucial because it connects to virtually every other topic. You cannot manipulate algebraic expressions without understanding negative numbers and BIDMAS. You cannot solve geometry problems involving Pythagoras' theorem without understanding surds. You cannot interpret scientific data without standard form.
In the exam, Number questions range from straightforward 1-mark recall questions on Foundation tier to complex 4-mark multi-step problems involving limits of accuracy or rationalising surds on Higher tier.
## Key Concepts
### Concept 1: Types of Numbers and the Number System
Understanding the classification of numbers is vital. Examiners expect candidates to distinguish between different sets of numbers.
- **Natural Numbers ($\mathbb{N}$)**: The positive counting numbers (1, 2, 3, ...).
- **Integers ($\mathbb{Z}$)**: All whole numbers, including zero and negative numbers (..., -2, -1, 0, 1, 2, ...).
- **Rational Numbers ($\mathbb{Q}$)**: Any number that can be written as a fraction $\frac{a}{b}$ where $a$ and $b$ are integers. This includes terminating decimals (e.g., 0.75) and recurring decimals (e.g., $0.\dot{3}$).
- **Irrational Numbers**: Numbers that cannot be written as a simple fraction. Their decimal expansions go on forever without repeating. Examples include $\pi$ and surds like $\sqrt{2}$.

**Example**: Is $0.\dot{4}$ rational or irrational? It is rational because it can be written exactly as the fraction $\frac{4}{9}$.
### Concept 2: Order of Operations (BIDMAS)
BIDMAS dictates the universal order in which mathematical operations must be performed. Failure to follow BIDMAS is one of the most common reasons candidates lose marks on AO1 calculation questions.

**Example**: Calculate $5 + 3 \times 2^2$.
1. Indices first: $2^2 = 4$.
2. Multiplication next: $3 \times 4 = 12$.
3. Addition last: $5 + 12 = 17$.
### Concept 3: Prime Factorisation, HCF, and LCM
A prime number has exactly two distinct factors: 1 and itself. (Note: 1 is NOT a prime number, a frequent trap set by examiners). Every integer greater than 1 can be uniquely expressed as a product of its prime factors.
This concept is tested heavily when finding the Highest Common Factor (HCF) and Lowest Common Multiple (LCM) of two numbers.

**Example**: Find the HCF and LCM of 24 and 36.
- $24 = 2^3 \times 3$
- $36 = 2^2 \times 3^2$
- **HCF**: Take the lowest power of common primes: $2^2 \times 3 = 12$.
- **LCM**: Take the highest power of all primes: $2^3 \times 3^2 = 72$.
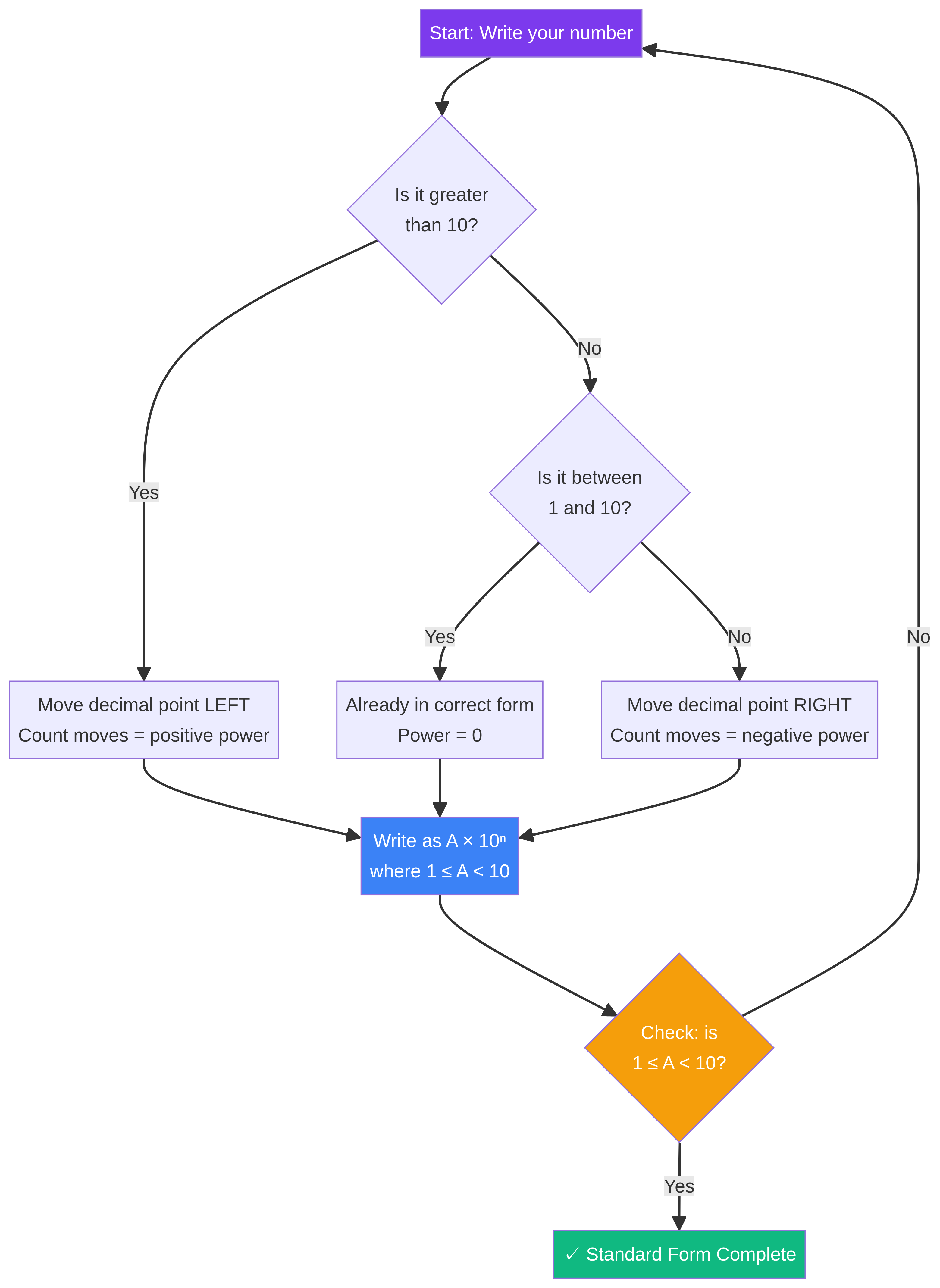
### Concept 4: Standard Form
Standard form ($A \times 10^n$) is used to express very large or very small numbers efficiently. The crucial rule is that $1 \le A < 10$, and $n$ must be an integer.

**Example**: Write 0.00045 in standard form. The decimal point moves 4 places to the right, so it becomes $4.5 \times 10^{-4}$.
### Concept 5: Surds (Higher Tier Only)
A surd is an unresolved root of a number (e.g., $\sqrt{3}$). Examiners test your ability to simplify surds, calculate with them, and rationalise denominators to give exact answers.
**Example**: Simplify $\sqrt{48}$.
Find the largest square number that is a factor of 48, which is 16.
$\sqrt{48} = \sqrt{16 \times 3} = \sqrt{16} \times \sqrt{3} = 4\sqrt{3}$.
### Concept 6: Limits of Accuracy (Bounds)
Whenever a measurement is rounded, its true value lies within a range defined by upper and lower bounds. The rule is to add/subtract half the degree of accuracy.
**Example**: A length is given as 5.4 cm (to 1 d.p.). The degree of accuracy is 0.1 cm. Half of this is 0.05 cm.
- Lower Bound: $5.4 - 0.05 = 5.35$ cm
- Upper Bound: $5.4 + 0.05 = 5.45$ cm
## Mathematical Relationships
- **Standard Form**: $A \times 10^n$ where $1 \le A < 10$ and $n \in \mathbb{Z}$.
- **Surd Multiplication**: $\sqrt{a} \times \sqrt{b} = \sqrt{ab}$
- **Surd Division**: $\frac{\sqrt{a}}{\sqrt{b}} = \sqrt{\frac{a}{b}}$
- **Rationalising Denominators**: $\frac{a}{\sqrt{b}} = \frac{a\sqrt{b}}{b}$
- **Bounds (Maximum of a fraction)**: $\frac{\text{Upper Bound of Numerator}}{\text{Lower Bound of Denominator}}$
## Audio Revision
Listen to the 10-minute podcast below to consolidate your understanding of these core concepts, hear examiner tips, and test your recall.
