Velocity — OCR GCSE Study Guide
Exam Board: OCR | Level: GCSE
Master OCR GCSE Physics Topic 1.4: Velocity — a topic that goes far beyond simply knowing how fast something is going. This guide demystifies the crucial distinction between scalar and vector quantities, provides a deep dive into interpreting distance-time and velocity-time graphs, and offers examiner-approved strategies for applying the SUVAT equations of motion to secure top marks. Every section is written with the mark scheme in mind, so you know exactly what examiners are looking for.

## Overview
Welcome to your deep dive into Velocity, OCR GCSE Physics specification point 1.4. This topic is a cornerstone of mechanics, exploring how we describe and calculate the motion of objects with precision. It is not simply about how fast something is going; it is about how fast it is going *and* in which direction. This distinction between speed (a scalar quantity) and velocity (a vector quantity) is fundamental to the entire topic and a recurring source of marks in OCR examinations. Understanding this topic thoroughly is crucial, as it forms the bedrock for more advanced concepts including forces, momentum, and energy transfer.
OCR examiners frequently test these concepts through a combination of graphical analysis questions — requiring candidates to interpret and calculate from distance-time and velocity-time graphs — and mathematical problems requiring the application of the equations of motion (SUVAT). Candidates should expect questions using command words such as 'Calculate', 'Describe', 'Explain', and 'Determine', often set in real-world contexts such as vehicle journeys, sports, or falling objects. Assessment Objective weightings for this topic are AO1 (30%), AO2 (40%), and AO3 (30%), meaning the majority of marks reward application and analysis rather than simple recall.

## Key Concepts
### Concept 1: Scalar vs. Vector Quantities
In physics, every measurable quantity is classified as either a **scalar** or a **vector**. This is a critical distinction that underpins the entire topic of velocity.
A **scalar quantity** possesses **magnitude (size) only**. No directional information is associated with it. Common examples include distance (e.g., 50 metres), speed (e.g., 20 m/s), mass (e.g., 5 kg), time (e.g., 10 seconds), temperature, and energy.
A **vector quantity** possesses both **magnitude AND direction**. The direction is an inseparable part of the quantity's definition. Common examples include displacement (e.g., 50 metres North), velocity (e.g., 20 m/s East), acceleration (e.g., 9.8 m/s² downwards), force (e.g., 100 N upwards), and momentum.
The OCR mark scheme awards **1 mark** specifically for stating that velocity is a vector quantity with both magnitude and direction. If a candidate writes only 'velocity is speed with direction' without explicitly mentioning magnitude, the mark may not be awarded. Precision in language is essential.
**Real-World Example**: A car driving around a roundabout at a constant speed of 30 km/h has a constant speed (scalar), but its velocity is continuously changing because its direction of travel is constantly changing. This means the car is technically always accelerating, even though its speed is constant. This is a concept that examiners use to test deeper understanding.

### Concept 2: Distance vs. Displacement
Linked directly to the scalar/vector distinction is the difference between distance and displacement. These two terms are frequently confused, and this confusion costs candidates marks every year.
**Distance** is a scalar quantity. It measures the total length of the path travelled by an object, regardless of the direction of travel. If you walk 3 metres North and then 4 metres East, your total distance is 7 metres.
**Displacement** is a vector quantity. It measures the straight-line distance from the starting point to the finishing point, and it includes the direction. In the same example above, your displacement is 5 metres in a direction North-East of your starting point (calculated using Pythagoras: √(3² + 4²) = 5 m).
The key insight is that distance and displacement are only equal when an object travels in a perfectly straight line without changing direction. As soon as an object changes direction, the two values diverge.
### Concept 3: Analysing Motion with Graphs
Graphical analysis is one of the most heavily examined skills in this topic. Candidates must be fluent in reading, interpreting, and calculating from both distance-time and velocity-time graphs.

**Distance-Time Graphs (d-t graphs)**
The gradient (steepness) of a distance-time graph represents the **speed** of the object. A steeper gradient indicates a faster speed. The key features to recognise are as follows. A straight, diagonal line indicates constant speed. A horizontal line (gradient = 0) indicates that the object is **stationary** — the distance is not changing. A curved line indicates that the speed is changing (the object is accelerating or decelerating).
For **Higher Tier** candidates, when the graph shows a curve, the question may ask for the **instantaneous speed** at a specific moment. This requires drawing a tangent to the curve at that point and calculating the gradient of the tangent (rise ÷ run). The larger the triangle drawn, the more accurate the result.
**Velocity-Time Graphs (v-t graphs)**
The gradient of a velocity-time graph represents the **acceleration** of the object. The area under a velocity-time graph represents the **displacement** of the object. The key features are as follows. A straight, upward-sloping line indicates constant acceleration. A horizontal line indicates **constant velocity** (acceleration = 0, but the object is still moving). A straight, downward-sloping line indicates constant deceleration. A line crossing the time axis indicates the object has reversed direction.
A critical and frequently tested point: **a horizontal line on a velocity-time graph does NOT mean the object is stationary**. It means the object is travelling at a constant velocity. This is one of the most common errors in OCR examinations.
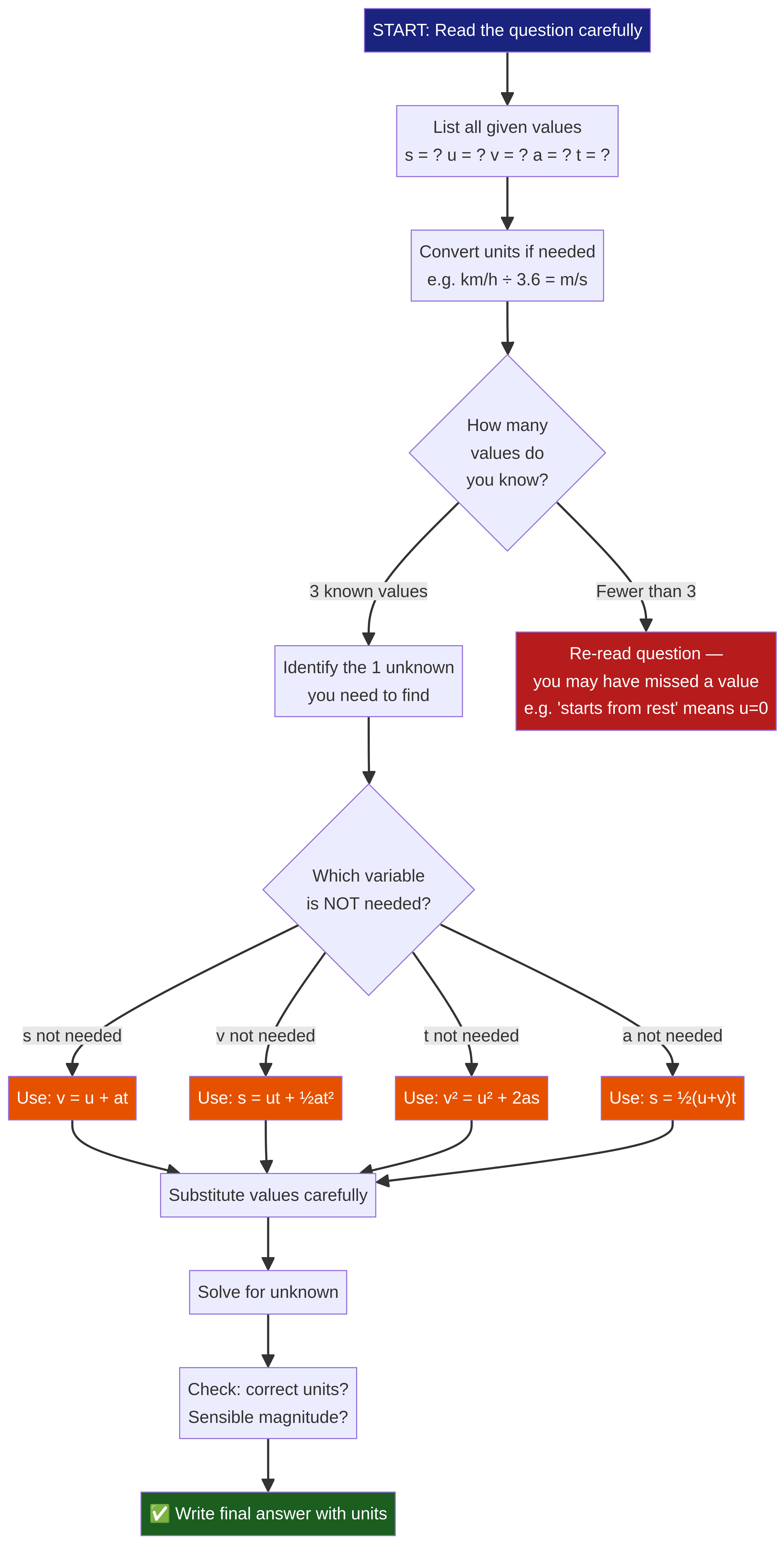
### Concept 4: The Equations of Motion (SUVAT)
The equations of motion, commonly referred to as the **SUVAT equations**, are the mathematical toolkit for solving problems involving objects moving with **constant (uniform) acceleration**. They link five key kinematic variables.

**The SUVAT Variables:**
- **s** = displacement (metres, m)
- **u** = initial velocity (metres per second, m/s)
- **v** = final velocity (metres per second, m/s)
- **a** = acceleration (metres per second squared, m/s²)
- **t** = time (seconds, s)
**The Key Equations:**
1. `v = u + at` — *Must memorise*
2. `v² = u² + 2as` — *Given on formula sheet*
3. `s = ut + ½at²` — *Must memorise*
4. `s = ½(u + v)t` — *Must memorise*
The strategy for selecting the correct equation is straightforward. First, list all five SUVAT variables and write down the values you know. Then, identify the one variable you need to find. Finally, select the equation that contains your three known values and your one unknown. The variable that does not appear in the equation you choose is the one you do not need.
## Mathematical Relationships and Unit Conversions
Before substituting any values into SUVAT equations, it is essential to ensure all quantities are in standard SI units. The most common conversion error involves speed and velocity.
| Conversion | Method | Example |
|---|---|---|
| km/h to m/s | Divide by 3.6 | 72 km/h ÷ 3.6 = 20 m/s |
| m/s to km/h | Multiply by 3.6 | 20 m/s × 3.6 = 72 km/h |
Always show the unit conversion as a separate step in your working. Examiners can award a method mark for the conversion even if the subsequent calculation contains an error.
## Practical Applications
This topic is directly linked to the required practical on investigating motion. A common experimental setup uses a toy car or trolley rolling down a ramp, passing through two light gates connected to a data logger. The data logger records the time taken for the object to pass through each gate and the time to travel between them. By measuring the length of the card attached to the trolley and the distance between the gates, candidates can calculate initial velocity, final velocity, and acceleration.
Examiners test this practical by asking about sources of error (e.g., friction on the ramp, parallax error in measuring distances), improvements (e.g., using a data logger instead of a stopwatch to eliminate reaction time), and how to ensure reliability (e.g., repeating the experiment and calculating a mean). Candidates should also be able to describe how to use a motion sensor or ticker tape to produce a velocity-time graph.