Study Notes

Overview
Power, in physics, is a fundamental concept that describes how quickly energy is used or transferred. For your OCR GCSE exam, mastering this topic is crucial as it bridges the concepts of energy, electricity, and mechanics. Examiners frequently test candidates' ability to not only define power but also to select and apply the correct equation from the three you need to know. This guide will break down the distinction between power and energy, a common point of confusion, and walk you through multi-step calculations involving efficiency and cost. Expect to see questions ranging from simple definitions (1-2 marks) to more complex, contextual problems requiring data analysis and equation rearrangement (5-6 marks). A solid understanding here provides a strong foundation for A-Level physics and demonstrates key problem-solving skills.
Key Concepts
Concept 1: Power as the Rate of Energy Transfer
The single most important definition to memorise is: Power is the rate at which work is done or energy is transferred. It is not the amount of energy, but how fast that energy is being used. A 100W light bulb is more powerful than a 60W bulb because it transfers 100 joules of electrical energy into light and heat every second, compared to the 60 joules transferred by the other bulb. The unit of power is the Watt (W), which is defined as 1 Joule per second (J/s). Stating this relationship often secures a mark.

Analogy: Imagine two people are asked to empty a large water tank. Person A uses a small bucket, and Person B uses a large bucket. They both do the same amount of work (emptying the tank), but Person B does it faster. Person B has a higher power output.
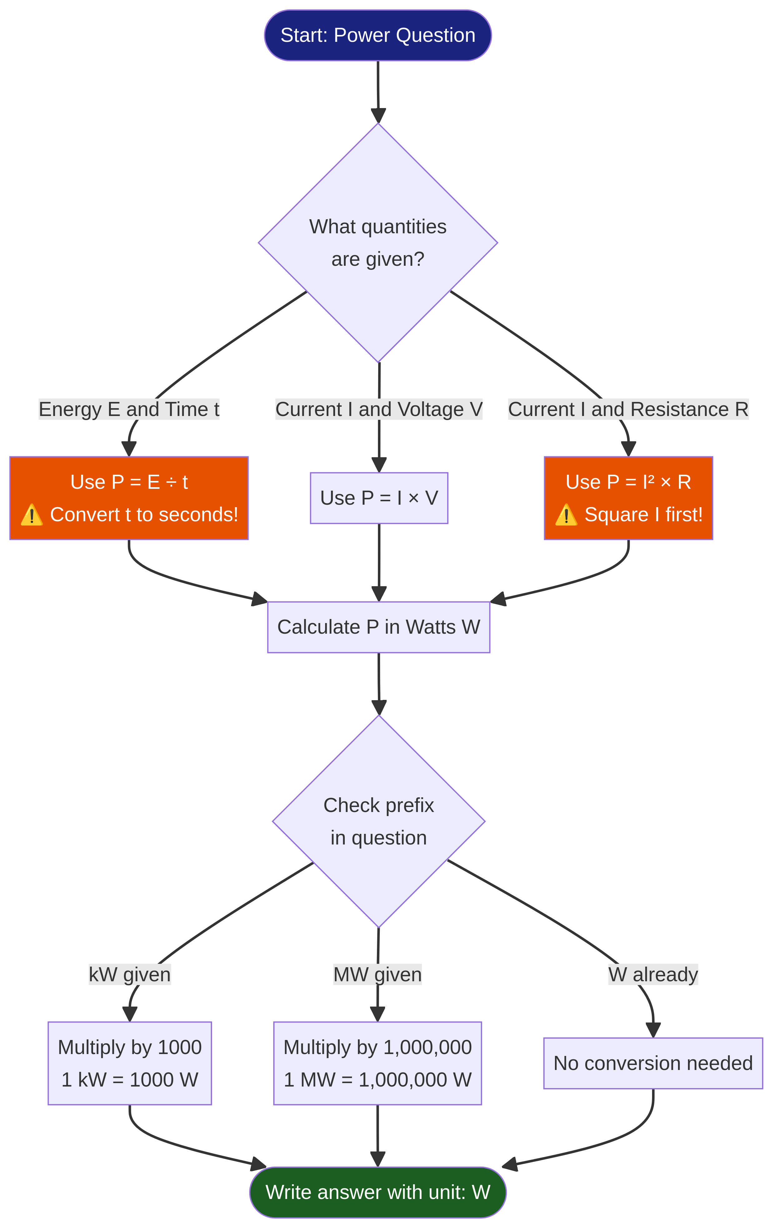
Concept 2: The Three Power Equations
Fluency in selecting and applying the three key power equations is essential. You must be able to identify which equation to use based on the quantities provided in the question.

Mathematical/Scientific Relationships
Here are the three core equations for this topic. You must be confident in using and rearranging them.
-
P = E / t
- P: Power (in Watts, W)
- E: Energy transferred (in Joules, J)
- t: time taken (in seconds, s)
- When to use: When the question involves energy being used over a specific time period.
- Status: Given on formula sheet.
-
P = I × V
- P: Power (in Watts, W)
- I: Current (in Amperes, A)
- V: Potential Difference / Voltage (in Volts, V)
- When to use: In electrical circuits, when you know the current and voltage.
- Status: Given on formula sheet.
-
P = I² × R
- P: Power (in Watts, W)
- I: Current (in Amperes, A)
- R: Resistance (in Ohms, Ω)
- When to use: In electrical circuits, when you know the current and resistance but not the voltage.
- Status: Given on formula sheet.
Practical Applications
Understanding power is vital for everyday life. When you look at an appliance like a kettle, microwave, or television, it will have a power rating in Watts or kilowatts (kW). This tells you how much energy it consumes per second. A 2000W (or 2kW) kettle will boil water much faster than a 1000W (1kW) kettle because it transfers energy at a higher rate. This concept is also central to electricity bills, where you are charged for the total energy used (measured in kilowatt-hours, kWh), which depends on the power of your appliances and how long you use them for. There are no specific required practicals for this topic, but questions often use the context of domestic appliances.

